綜 合 報 導
-
日 期:2024-10-09 至 2024-10-30
- 內 容:
【記者魏雲日/苗栗報導】2024-10-09
苗栗2024風箏文化暨客家美食節即將登場 雙十國慶客家粄創意吸睛「苗栗2024風箏文化暨客家美食節」將於10月26日至27日隆重登場,為了宣傳這場年度盛會,苗栗市公所今(9日)於市公所三樓藝文中心舉辦了美食記者會。

活動特別以雙十國慶為主題,展示了創意客家粄,為國慶佳節增添節慶氣氛。苗栗市長余文忠與苗栗市民代表會主席陳仁杰共同主持開跑儀式,將粄製作的風箏放置於雙十國慶的粄面上,象徵「苗栗2024風箏文化暨客家美食節系列活動」正式「起飛」。

余文忠市長誠摯邀請市民及國內外遊客前來苗栗參與活動,品味客家美食,感受客家文化魅力。
苗栗市長余文忠表示,雙十國慶創意客家粄不僅巧妙結合了風箏與客家美食的元素,象徵對中華民國的生日祝福,同時也展現了客家文化的傳承與創新精神。這款由嘉盛社區發展協會張永昌總幹事精心製作的創意粄,採用多種天然食材,包括米食作為基底,並使用薑黃、抹茶、紅麴、竹炭、梔子藍和紫地瓜等天然色素調色,呈現出繽紛多彩的視覺效果,象徵著客家美食的多元風貌和苗栗豐富的文化底蘊。

苗栗市公所致力推廣客家美食的多元化與創新,因此此次記者會特別邀請了「新住民廚房」、「徐小姐麻糬」、「阿勝廚房」、「職人手作坊」以及「西貢夏午茶」等火旁人市集的優質業者共同參與,為活動增添豐富的美食選擇。

其中,「新住民廚房」團隊由新住民、原住民及客家人組成,利用台灣在地豐富的食材,結合客家料理元素,手作出充滿人情味的各國風味美食,讓民眾不必出國就能品嚐到異國風情佳餚;「徐小姐麻糬」則秉持傳統,選用上等紅豆與台灣本土糯米,堅持純米製作,麻糬Q彈香糯,紅豆餡香甜綿密,完美詮釋了傳統點心的精緻與匠心。

此外,「阿勝廚房」的健康養生招財麵線、「職人手作坊」的手工小籠包與煎餃,以及「西貢夏午茶」的越南特色美食,也都是苗栗在地的特色佳餚。客家美食節當天,將有琳琅滿目的特色美食,歡迎大家前來品味佳餚,感受客家文化與在地風味的雙重饗宴。

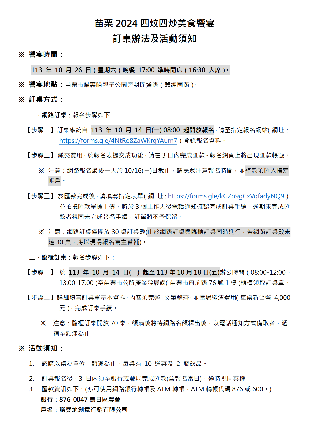
苗栗市公所為推動客家美食文化的永續傳承,每年都會舉辦「四炆四炒美食競賽」和「四炆四炒美食饗宴」。記者會中同時揭曉並頒發「四炆四炒美食競賽」各項大獎。
今年「四炆四炒美食競賽」得獎的分別為「春輝外燴」榮獲大師廚神獎、「家傳農產品企業社」獲得食藝珍品獎、「同樂飲食店」摘下創新瑰寶獎,而「統美小吃部」則榮獲食尚風華獎。

這四家優秀的店家將共同擔負起製作四炆四炒料理的責任,不僅讓大眾享用到精心製作的正宗客家美食,還能依照個人口味挑選出自己最喜愛的風味。苗栗市公所將於10月14日正式開放「四炆四炒」宴席訂桌,限量100桌,每桌十人份,定價4,000元。

雲視界記者魏雲日攝影
這場盛大的美食饗宴將於10月26日下午5時在苗栗市貓裏喵親子公園旁準時開席,屆時歡迎各地美食愛好者前來共襄盛舉,體驗地道客家料理的豐富滋味。
「苗2024風箏文化暨客家美食節系列活動」將於10月26-27日假苗栗河濱公園舉行,活動包括精彩的風箏展演、親子FUN電之夜晚會及色香味俱全的客家美食之外,還有親子風箏彩繪、藏書票拓印體驗及說客語享好禮等豐富活動等著大家來體驗。民眾購買美食消費券200元,即可兌換2024限定紀念風箏乙只,上午09:00於大會服務處開賣,每日限量500張(售完為止)。




更多活動詳請可至官網 http://www.miaoli-9kite.com/ 查詢。
